广西壮族自治区城乡规划设计院
首页
本院概况
本院简介
发展历程
组织架构
单位资质
下属公司
单位荣誉
主营业务
新闻中心
院务动态
行业新闻
招聘公告
公示公告
党建中心
党建动态
优秀作品
规划园林
建筑工程设计
建筑装饰设计
市政工程设计
乡村振兴
历史文化保护
项目管理
企业文化
联系我们
联系方式
加入我们
搜索
搜索
首页
本院概况
本院概况
本院简介
发展历程
组织架构
单位资质
下属公司
单位荣誉
主营业务
城乡规划
建筑设计
市政设计
风景园林
工程咨询
文旅项目
工程总承包
全过程咨询
测绘和地理信息化
工程检测及鉴定
工程监理
施工图审图
新闻中心
院务动态
行业新闻
招聘公告
公示公告
党建中心
党建动态
优秀作品
规划园林
建筑工程设计
建筑装饰设计
市政工程设计
乡村振兴
历史文化保护
项目管理
企业文化
联系我们
联系方式
加入我们
首页
新闻中心
公示公告
详情
院务动态
行业新闻
招聘公告
公示公告
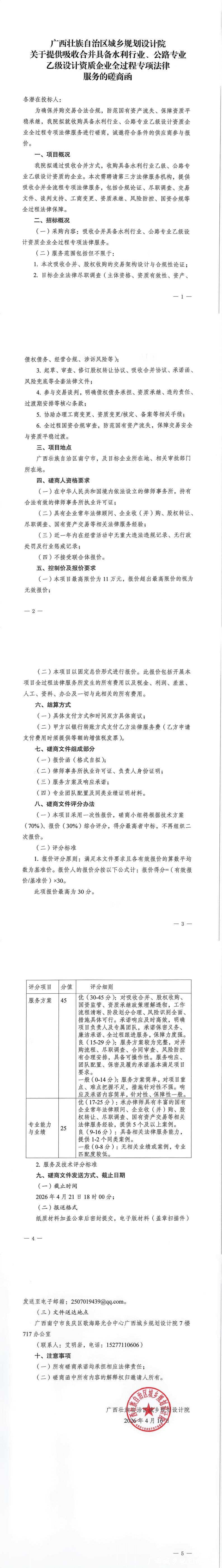
关于提供吸收合并具备水利行业、公路专业乙级设计资质企业全过程专项法律服务的磋商函
来源:本站
发布时间:2026-04-16
浏览量:
0
分享:
广西壮族自治区城乡规划设计院关于提供吸收合并具备水利行业、公路专业乙级设计资质企业全过程专项法律服务的磋商函
上一篇
工程设计资质办理咨询服务市场价格调研邀请函
下一篇
关于提供吸收合并具备水利行业、公路专业乙级设计资质企业全过程专项法律服务的磋商函变更公告
top